- Because I feel like The core false belief → “Something I’m feeling is bad to feel”, I’m disowning parts of my experience and refusing to look at them, and as such there’s a sense that I don’t know what to do (because blind spots)
- Lulie calls this “fixation” → Getting stuck
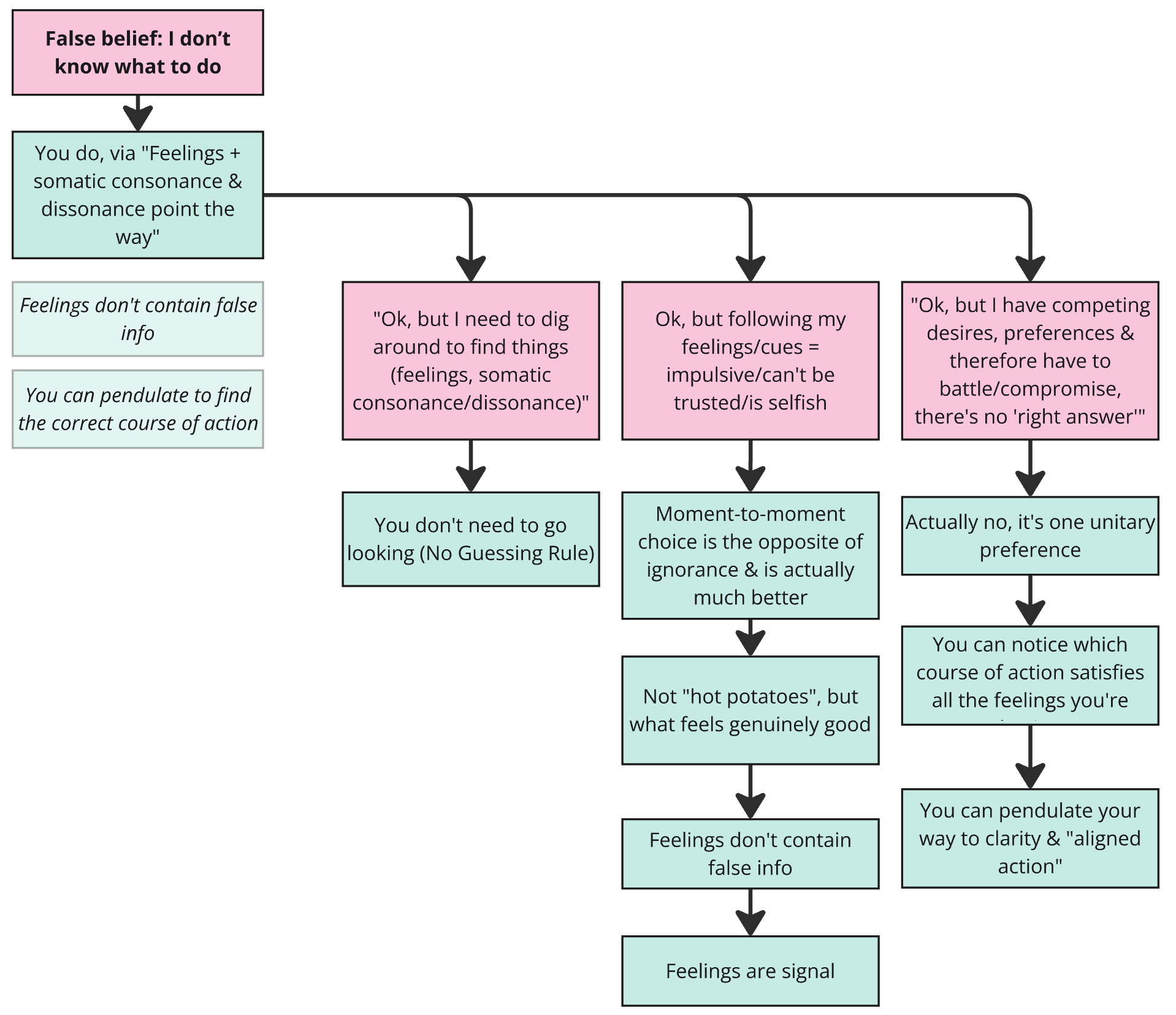
- But, you actually always have access to the info you need to make the next right choice
”I don’t know what to do”
- I get used to averting my gave from looking inwards, because there’s stuff that I don’t want to feel
- I get used to being somewhat dissociated, basically
- I can’t find out the answers by introspecting, I need to look Out There
